東京・大阪の事務系、IT系の派遣・仕事ならスタッフアイにお任せください
株式会社スタッフアイ
お気軽にご相談・ご連絡ください
派遣エントリー
お仕事の検索
スタッフアイのご登録 について
派遣エントリーから 就業までの流れ
スタッフアイが ご紹介するお仕事
人材派遣・紹介予定派遣サービス
業務委託・業務請負 サービス
人材紹介サービス
担当者の紹介
充実の福利厚生
無料eラーニング研修で スキルアップ
優良派遣事業者認定制度について
優良派遣事業者行動指針
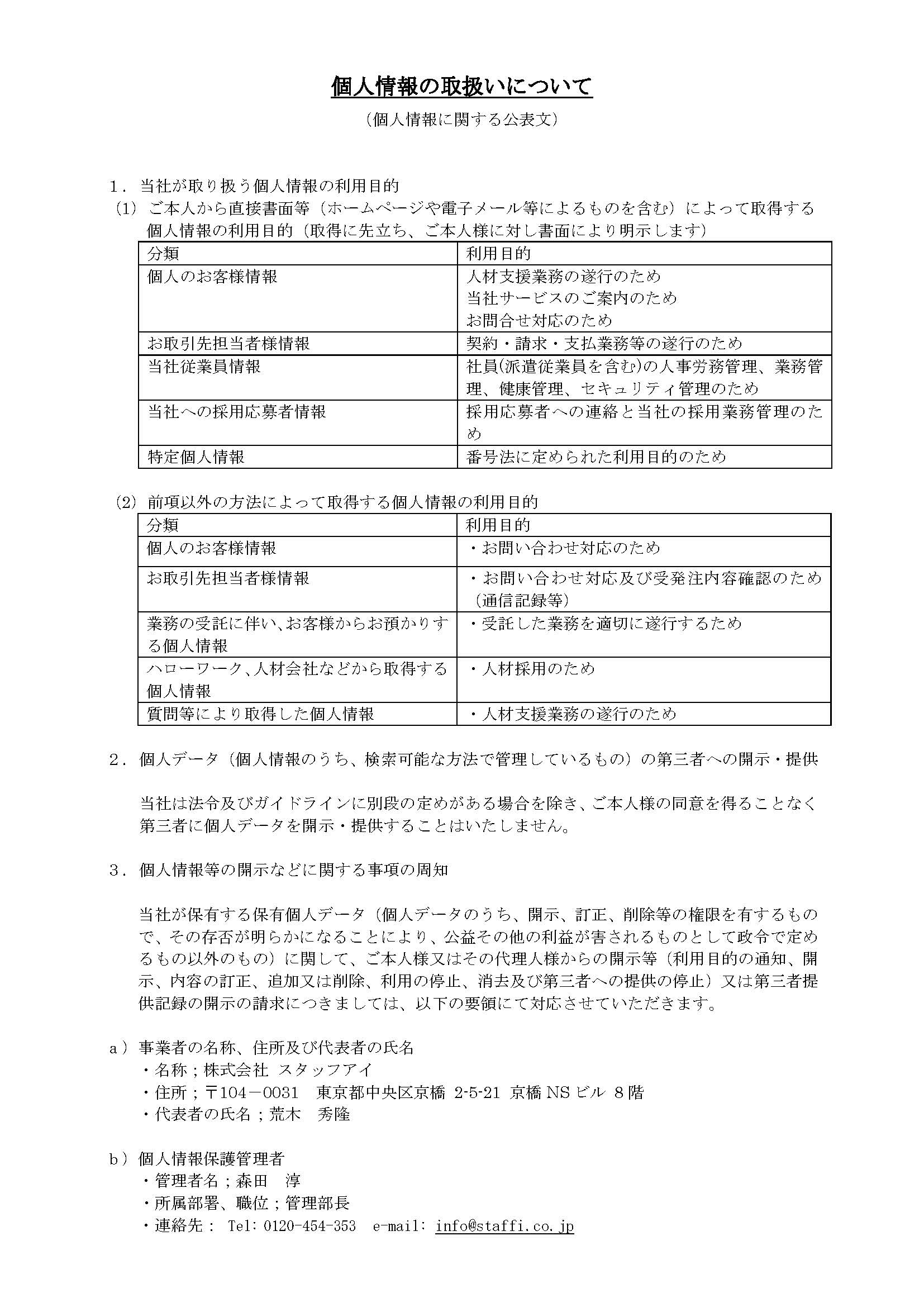
プライバシーポリシー
ハラスメント指針・ご相談窓口
お知らせ
会社概要・沿革
グループ会社
アクセスマップ
COPYRIGHT ©2026 STAFFI CO., LTD. ALL RIGHTS RESERVED.
ページトップへ
メニューを閉じる
お仕事をお探しの方へ
人材をお探しの企業様へ
スタッフアイについて
会社案内